Instance Verification Kit (IVK)
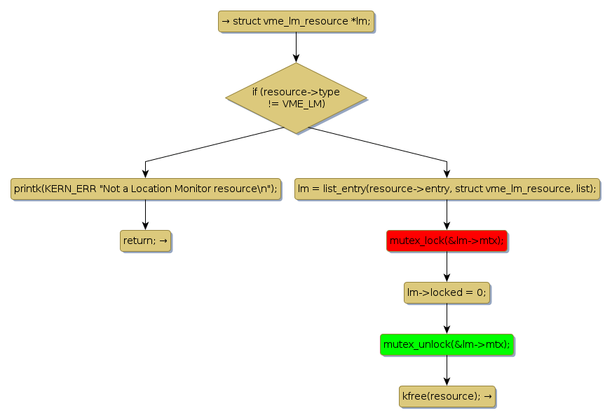
mutex lock @ [29602+21+/linux-3.19-rc1/drivers/vme/vme.c]
Instance Signature: mtx
|
The Matching Pair Graph:
|
|
Function Name
|
Control Flow Graph (CFG)
|
Events Flow Graph (EFG)
|
Source Correspondence
|
|
vme_lm_free
|
|
|
[29357+11+/linux-3.19-rc1/drivers/vme/vme.c]
|